简体
繁体
导航
首页
首页
资讯中心
政府信息公开
政务服务
互动交流
工作简报
当前位置:
首页
> 政府信息公开 > 黄山市人民政府外事办公室
>
财政信息
>
“三公”经费预决算
>
预算
索
引
号:
003139040/202403-00008
信息分类:
预算
主题分类:
政务公开、政府信息公开
发文日期:
发布机构:
黄山市人民政府外事办公室
发布日期:
2024-03-07
生效日期:
有效
废止日期:
发布文号:
无文号
关
键
词:
内容概述:
有
效
性:
有效
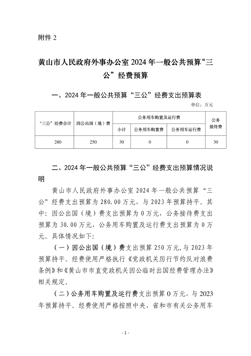
黄山市人民政府外事办公室2024年一般公共预算“三公”经费预算
作者:市外办
发布时间:2024-03-07 10:51
信息来源:黄山市人民政府外事办公室
阅读次数:
次
字号:
大
中
小
文本下载
我要纠错
打印
收藏
附件2-黄山市人民政府外事办公室2024年一般公共预算“三公”经费预算.pdf
扫一扫在手机打开当前页